3. Linear Regression
- -
Basic Notation
x(i) : input variables
y(i) : Output variables (label)
(x(i).y(i)) : A training example
{(x(i),y(i))∣i=i,⋯,n} : A training set
X : The space of input values
Y : The space of output values
Goal of Supervised Learning
The goal of supervised learning is to learn a function h : x → y

1. Regression : the target value is continuous
2. Classification : the target variable can take only small number of discrete values.
Linear Regression
Linear combination of input features.
Goal : Find the parameters that parameterize the space of linear functions mapping from X→Y.
Cost function
Less cost function value man that better function
How to find the optimal theta
- Iterative Updates of theta : gradient descent algorithm
- Closed form solution for theta
Iterative Updates
updates the value of theta with the learning rate alpha
What does it imply?
Error가 크면 theat가 변화하는 정도가 큼
Batch gradient descent
배치 단위로 theta를 업데이트
It looks at every example in the entire training set on every step
Stochastic gradient descent
The parameters are updated according to the gradient of the error with respect to that single training example only
https://en.wikipedia.org/wiki/Stochastic_gradient_descent
(차이 집에가서 정확히 정리 훈련 당시와 test당시의 상황이 다름)
→ Really scalable, messy dataset을 가진 경우 stochastic gradient descenet를 사용하는 것이 좋음.
Closed form solution
Minimize the cost explicitly without relying on an iterative algorithm?
→ 미분하고 해당 값이 0
J(\theta) 는 scalar
We are implicitly assumption XTX is invertible
Not inverted case
- number of linearly independent examples is fewer than the number of features
- the features are not linear independent with each other.
Pros
Directly compute/estimate theat prarmeter without iterating update.
Cons
Inverse matrix operation is really expensive.
In addition it is no garantee for inverse matrix exist.
Probabilistic interpretation
Is really the least-square cost function. J a reasonable choice?
epsilon : error (where iid from Normal dist)
y(i)−θTx(i)=ϵ(i) 를 통해서 gaussian distribution으로 돌림
Likelihood function
“How likely” the data are observed given the model paramters
: Theta 가 주어졌다고 했을 때, 얼마나 x로부터 y가 나올 것인지를 예측하는 것 (해당 확률이 높을 수록 theta가 좋다는 의미)
→ Likelihood가 높게끔 하는 theta를 찾겠다는 것이 목표
Basis Function
Basis를 linear 함수로 제한시키는 것이 아니라 vector space를 이용해서 확장시키는 것.
- Polynomial basis

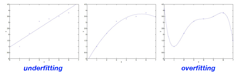
Underfitting and Overfitting
When the number of parameters is small, an ùnerfitting issue can occur
In contrary , when the number the parameters is large, an overfitting issue can occur

How can we handle the overfitting problem?
Non-paramtetric algorithm
Locally weighted linear regression, It is well known for handling overfitting problem
Regularized paramters
It uses an additional regularizer term to decrease magnitude of parameters
Locally weighted linear regression
- 새로운 paramter W가 등장(각 training example에 대해서 각각 존재)
만약 w가 굉장히 크면, error를 작게 만들기 힘듬. 반대로 작으면 해당 데이터셋을 무시하게 됨.
Standar choice for weights with the bandwidth paramter τ

Note that the weights depend on a particular point x at which we are trying to evaluate x
(찾으려는 x와 가깝게 존재하는 것을 크게 보정한다.)
Ridge Regression
Overfitting issues are usally observed when the maginitude of paramters is alrge
→ theta가 크면 오버피팅 이슈가 일어날 가능성이 높음
따라서, theta의 magnitude를 줄이는 regularator를 줌
θTθ : regularizor
이를 통해 generalization을 늘림
λ:hypterparameter (인간의 경험으로 선택)
정규방정식을 통해 계산을 하면
λI 가 inverse쪽에 새로 추가된다는 점에서 차이가 있음.
만약 λ가 굉장히 작은 경우 : overfitting
반대의 경우에는 underfitting
Maximum A posteriori
세타도 분포를 따른다고 가정하고 모델링(이전까지는 세타가 고정된 값이라고 가정)
→ 즉, optimal 세타를 찾는 것이 목표
Likelihood : 주어진 세타에 대한
주어진 데이터에 대해서 세타가 나올 확률이 얼마나 되는지 (이걸 베이즈 정리로)
세타 역시 dist를 따른다고 하면 prior까지 곱한 것이 최대가 되게끔!
각각의 gaussian 공식을 사용해서 최대가 되게끔하는 세타를 구하면 됨
여기에서 시그마를 줄인다는 것을 람다를 키운다는 것과 같다는 ridge regression의 결론과 연관지을 수 있다.
정리
p(x∣y,θ) is easily compute than p(y∣x,θ)
p(x∣y,θ) involves modeling the relationship between the input variables x and output variables y. This relationship may be more straightforward to model because we have direct control over the input.
In contrary, p(y∣x,θ) requires us to understand the complex interactions between the input and output variables. Additionally, the output variable y may have a more complex distribution than the input variable x, making it harder to model.
Procedure of probabilistic model
- Define the conditional probability distribution p(y∣x,θ)
For example, suppose we have a dataset of student exam scores, where each student has taken two exams: Exam 1(x1) and Exam 2(x2), and each student is either admitted (y=1) or not admitted (y=0) to a university.
We simply define the conditional probability distribution
p(y=1∣x,θ)=1+e−θ0+x1θ1+x2θ21
- Find the optimal value of θ by using MLE (Assume that i.i.d)θargmaxL(θ;D):=θargmaxi=1∏np(yi∣xi,θ)
where D={(x1,y1),⋯,(xn,yn)} is the training dataset
Take the logarithm of both sides
θargmaxlogL(θ;D)=θargmaxi=1∑nlog(p(yi∣xi,θ))
What about the non-supervised learning? How can we define likelihood function?
Let's consider a clustering problem where we want to group a set of data points into different clusters. We can use a probabilistic model such as the Gaussian mixture model (GMM) to do this.
In the GMM, we assume that the data points come from a mixture of Gaussian distributions, where each cluster is characterized by a mean and covariance matrix. The goal is to estimate the parameters of the model that best fit the data.
The likelihood function for the GMM is defined as:
p(X∣θ)=∏i=1N∑k=1KπkN(xi∣μk,Σk)
where X is the dataset, N is the number of data points, K is the number of clusters, θ=(π1,...,πK,μ1,...,μK,Σ1,...,ΣK) are the parameters of the model, πk is the mixing coefficient for the k-th cluster (i.e., the prior probability of a data point belonging to the k-th cluster), and N(xi∣μk,Σk) is the probability density function of a Gaussian distribution with mean \mu_k and covariance matrix Σk evaluated at data point xi.
The log-likelihood function is then:
The goal in this case is to maximize the log-likelihood function with respect to the parameters θ, which can be done using an algorithm such as the expectation-maximization (EM) algorithm.

소중한 공감 감사합니다
https://math.stackexchange.com/questions/4520296/exponential-functions-build-basis-for-vector-space